既然您已经了解了收入模式的基本原理,您可能想要设计一个能够大化收入的收入模式。接下来,我们将探讨几种常见的收入模式,以便您能够构建自己的收入模式。
1. 基于订阅的收入模式
订阅模式是创业领域流行、应用广泛的盈利模式之一。在这种模式下,你需要向客户收取定期费用(通常按月或按年),以换取他们对产品或服务的访问权限。订阅用户越多,你的收入就越高。
您的初创公司可以利用订阅带来的经常性收入来支付成本并实现盈利。如果您的业务包括在线流媒体服务、软件即服务 (SaaS) 提供商或印刷/数字媒体出版物,您就可以采用订阅收入模式。
虽然这种模式看起来很容易实施,但完整的订阅收入周期涉及获取新客户并向他们提供高质量的服务,而这并非易事。
一旦客户加入,您就可以寻找追加销售或交叉销售的机会,提供能够提升客户价值的额外产品或服务。为了保持稳定的经常性收入,维系客户至关重要。通过持续遵循这些步骤,您可以确保订阅收入模式的成功,并随着时间的推移创造盈利且可持续的收入来源。
订阅收入模式的优缺点

每种盈利模式都有其自身的优点和缺点。让我们来看看订阅模式的优缺点。
2. 基于广告的收入模式
广告收入模式是一种商业模式,在这种模式下,您的公司可以通过出售平台或内容中的广告位来获得收入。广告形式包括横幅广告、视频广告、展示广告和赞助内容。
每次有观众点击或观看广告,您都能获得收益。您可以获得三种类型的付款——每次点击费用 (CPC)、每次转化费用 (CPA) 或每千次展示费用 (CPM)。
在实施广告收入模式之前,您需要考虑一些关键因素,例如了解不同类型的广告、目标受众、广告效果追踪和优化、内容策略、在线广告的法律法规以及定价。您还应该了解广告对用户体验的影响,例如相关性和网站加载速度。
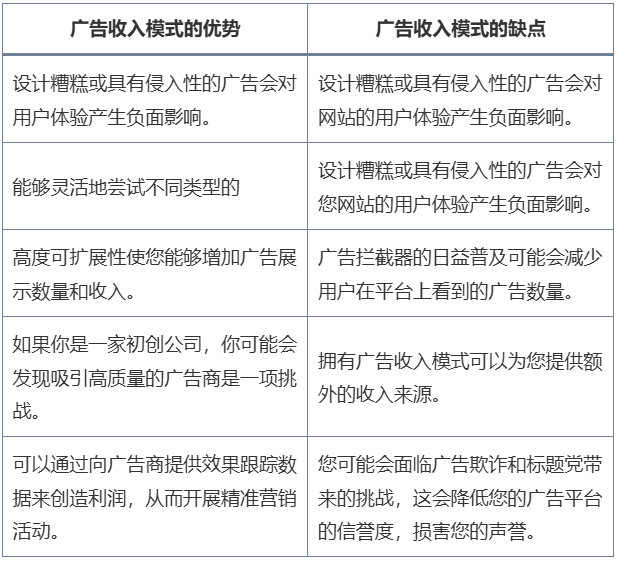
广告收入模式的优势和劣势

基于广告的收入模式也存在一些优势和挑战。让我们快速了解一下。
3. 免费增值盈利模式
免费增值模式是一种盈利模式,它免费提供产品或服务的基本版本,而对高级功能或附加功能收费。这种模式在许多行业都很流行,尤其是在软件和移动应用开发领域。
如果你想采用免费增值模式,就需要决定哪些功能免费提供,哪些功能需要付费。只要你始终牢记对用户的价值主张,做出决定就很容易了。
在免费增值模式中,你需要确保免费功能足够吸引人,才能鼓励用户注册并使用你的产品。
那么,你应该提供哪些免费功能呢?你可以免费提供任何功能,但功能不要太多,以免用户觉得没有必要升级到付费版本。
你需要找到一个平衡点,既要提供足够的价值来吸引用户,又要保留一些功能来鼓励他们升级。
关于免费增值模式的转化率,您还需要了解一点。它取决于多种因素,例如您的商业模式和目标市场。
如果你的目标市场较小,较高的转化率可能更适合你的业务,反之亦然。
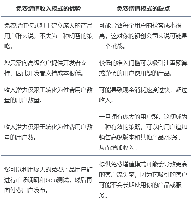
免费增值模式的优缺点

4. 许可收入模式
许可收入模式是指一家公司授予另一家公司使用其知识产权(如专利、商标或版权)的权利,以换取费用,该费用可以是一次性付款,也可以是基于产品销售的经常性版税。
假设你拥有一家软件公司;你将软件授权给另一家公司用于其产品,并从中获得部分销售利润。从这个例子中可以看出,这种模式对你和你的被授权方都有利。
许可收入模式的优缺点

5. 基于交易的收入模式
基于交易的收入模式是一种经典的收入产生方式,即对客户每次使用或交易服务收取费用。
该模式通过设定固定金额或交易额的百分比,确保了稳定且可扩展的收入来源。收入仅在交易发生时产生,从而提供了一种基于预期交易量进行收入规划和预测的可靠方法。
要想在这种模式下取得成功,提供能够培养客户忠诚度的增值服务至关重要。此外,保持适应性和创新性对于在瞬息万变的市场环境中取得成功也至关重要。
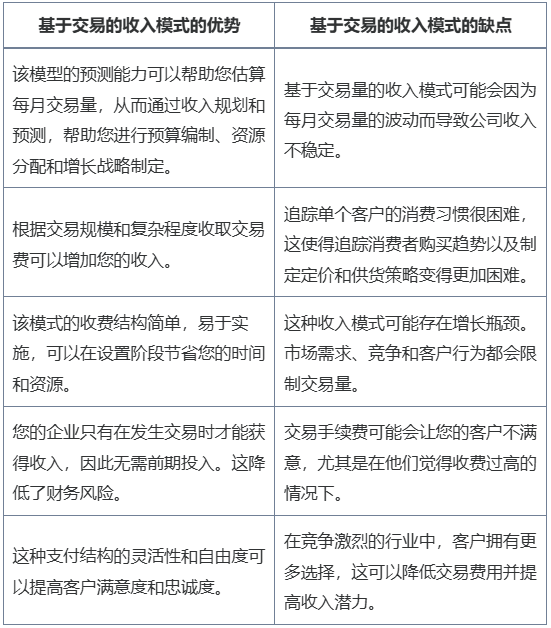
基于交易的收入模式的优缺点

6. SaaS 收入模式
如果你的产品易于在线提供,你的开发团队兼具技术能力和分析能力,并且你愿意等待较长的销售周期,那么SaaS盈利模式就非常适合你。你的客户将定期支付订阅费来访问你托管在云端的产品/服务。
您可以通过客户流失率、客户获取成本 (CAC)、月度和年度经常性收入 (MRR 和 ARR)、每账户平均收入 (ARPA)、客户生命周期价值 (CLV)、LTV 与 CAC 比率等关键指标来判断您的 SaaS 业务是否成功。
监测这些指标有助于做出明智的决策和调整战略,从而实现长期成功。

7.联盟营销收入模式
联盟营销模式广泛应用于电子商务和网络广告领域。在联盟营销模式下,其他公司会在你的平台上销售或推广他们的商品或服务,以换取一定比例或固定金额的利润分成,反之亦然。
此外,联盟营销收入逐年增长。自 2015 年以来,收入每年增长 10%,而且这一趋势似乎将持续到 2023 年以后。
你需要找到用户会喜欢的商品和服务。然后,加入联盟营销计划。加入计划后,你将获得一个专属的联盟链接,用于推广商品。
通过此链接产生的任何销售,您都将获得一定比例的利润。您可以根据平台的目标投放广告。请务必与供应商签订正式协议。
为了实现利润大化,请根据您的行业、预算、目标受众和推广活动选择合适的方案,以优化收入。务必通过分析各方案的付款条款、佣金率和其他方面,比较其投资回报率 (ROI)。
